Mode | Name | Size | |
---|---|---|---|
-rw-r--r-- | board_in_case.jpg | 2898747 | logplain |
-rw-r--r-- | board_in_case.small.jpg | 817789 | logplain |
-rw-r--r-- | boards.jpg | 3642485 | logplain |
-rw-r--r-- | boards.small.jpg | 865465 | logplain |
-rw-r--r-- | layout.png | 114048 | logplain |
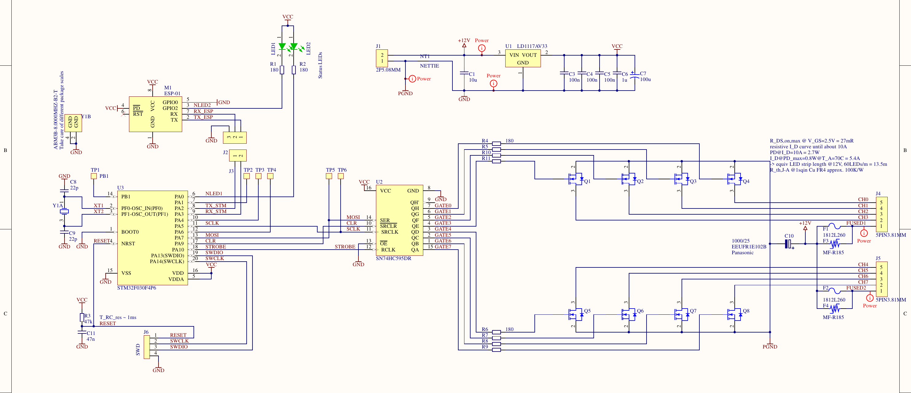
-rw-r--r-- | schematic.png | 301982 | logplain |